展开边栏
新媒体日历
城市日历
查询服务
政务微信
无障碍
智能问答
收起边栏
中国政府网
湖北省政府
武汉市政府
智能问答
长者专区
残疾人专区
无障碍
繁体
登录
注册
湖北省人民政府
猜您想
搜索
热门搜索:
×
换一批
护照签证
高考成绩查询
住房公积金
创业补贴
身份证办理
婚姻登记
首 页
新闻资讯
政府信息公开
政务服务
政民互动
走进江岸
网站导航
首 页
新闻资讯
政府信息公开
政务服务
政民互动
走进江岸
网站导航
当前位置:
首页
>
江岸区人民政府网站
>
政府信息公开
>
法定主动公开
>
公益事业建设
>
教育领域
>
教育政策
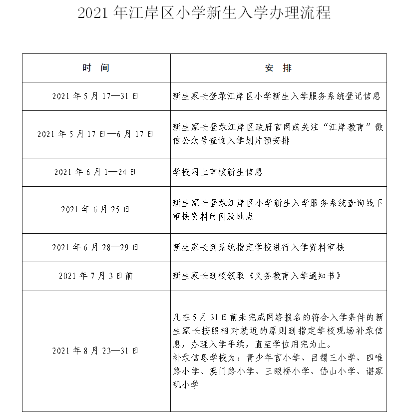
2021年江岸区小学新生入学办理流程
分享到:
2021-12-29 15:15:00
|
来源: 区教育局
附件:
关联解读:
扫一扫在手机上查看当前页面
下载
打印
关闭
×
您访问的链接即将离开“
”门户网站 是否继续?
1884175
2021年江岸区小学新生入学办理流程
20
2021-12-29
41410
教育政策